shop-u-romashki.ru
shop-u-romashki.ru
Найти
Shop-u-romashki リップル
»
crypto verwachting
» Xyo crypto verwachting (93) foto
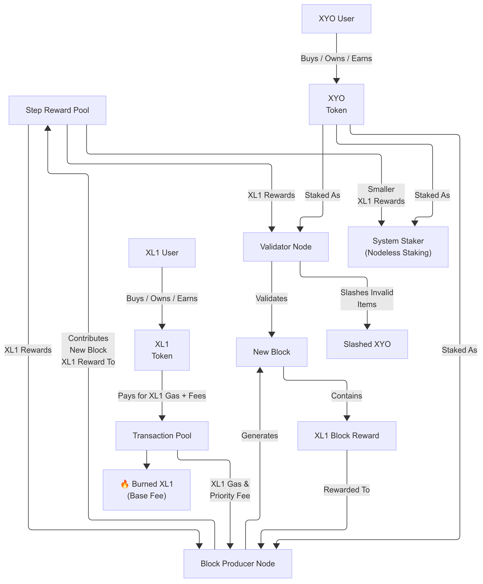
Xyo crypto verwachting (93) foto
0
1
2
3
4
5
06 март
0
0
crypto verwachting
Похожие статьи
What is xyo crypto (90) foto
Crypto xyo (89) foto
Xyo crypto prediccion (94) foto
Crypto verwachting (92) foto
Ripple crypto verwachting (96) foto