shop-u-romashki.ru
shop-u-romashki.ru
Найти
Shop-u-romashki リップル
»
crypto taxable
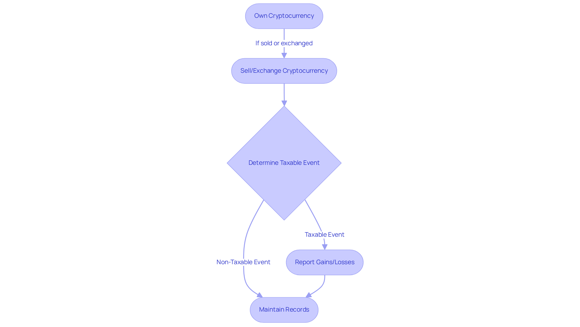
» Is transferring crypto a taxable event (90) foto
Is transferring crypto a taxable event (90) foto
0
1
2
3
4
5
06 март
0
0
crypto taxable
Похожие статьи
Crypto taxable event (87) foto
Is sending crypto to another wallet taxable (93) foto
Is transferring crypto to another person a taxable event (95) foto
Crypto taxable (90) foto
Crypto event skins (88) foto